美团妹子怎么联系,南京大圈高端工作室,广州越秀品茶工作室怎么预约,广州品茶工作室

北京注册公司流程及费用我都整理好啦!代办个体公司营业执照办理,提供北京公司注册地址,正规公司注册代办代理记账公司,公司变更,股权变更,公司注销转让一站式优质服务。
您当前位置:首页 > 公司注销

【北京公司注销】北京的企业想要注销,如何在网上操作税务清税?

  问:北京的企业想要注销,如何在网上操作?  答:第一步:登录北京电子税务局,点击【注销前置事项办理套餐】菜单,进入注销登记引导页;  第二步:点击【注销预检】按钮可对未办结事项进行展示,处理完未办结事项后,再办理注销登记。  第三步:处理完欠税、..

010-85803387 立即咨询

快速申请办理

称       呼 :
手机号码 :
备       注:

【北京公司注销】北京的企业想要注销,如何在网上操作税务清税?

发布时间:2024-04-30 热度:

  问:北京的企业想要注销,如何在网上操作?

  答:第一步:登录北京电子税务局,点击【注销前置事项办理套餐】菜单,进入注销登记引导页;

  第二步:点击【注销预检】按钮可对未办结事项进行展示,处理完未办结事项后,再办理注销登记。

  第三步:处理完欠税、处罚、逾期未申报后,可以进行【企业所得税清算报备】;点击【我要清算报备】,进入填写清算报备页面,录完企业所得税清算报备信息后,点击【下一步】,清算报备提交成功。

  第四步:企业所得税清算报备后,进行当期征期和当期属期申报,点击套餐中的当期申报,如报表有误,可点击【我要更正】或【我要作废】,可对申报表进行作废和更正。

  第五步:可点击【我要清算申报】申报完成后,可点击⑤或下一步按钮再次进入注销预检,对未办结事项进行检测,如果没有未办结事项,则可以进行注销。

  第六步:纳税人点击“确定”按钮,进入到原注销税务登记预检???,点击“我要办理”进入原注销税务登记申请表。上传附送资料,确认填写无误后,点击“下一步”按钮,提交申请表。提交注销申请后,产生受理回执单,等待税务人员受理后在“事项进度管理”查询受理结果。

  第七步:纳税人可在电子税务局的“我要查询”—“涉税文书查签”??橹星┦铡肚逅爸っ鳌吠ㄖ?。在操作列中查看《清税证明》具体信息。

  图示指引如下

  一、套餐业务—注销前置事项办理套餐。

  二、注销前置事项办理套餐业务办理页面。

  三、注销预检业务办理页面。

  四、企业所得税清算报备—我要清算报备。

  五、企业所得税清算报备表。

  六、我要查询—办税结果及进度信息查询。

  七、事项办理—涉税文书查签。

  03

  问:如何增加办税人员?

  答:请通过电子税务局【我的信息】—【用户管理】—【实名办税身份信息采集】???,点击页面下方的“关联新用户”,人员类型选择“附办税人”,输入新的人员信息后,核对手机号码,获取验证码,输完后点击页面下方的“本人确认及实名认证”菜单,阅读“实名制涉税风险提示告知书”后,选择支付宝或微信方式扫码完成实名认证即可。

  图示指引如下

  一、我的信息—用户管理。

  二、用户管理—实名办税身份信息采集。

  三、实名办税人员维护页面点击“关联新用户”。

  四、关联新用户页面。

  五、确认关联用户页面。

  六、关联成功页面。

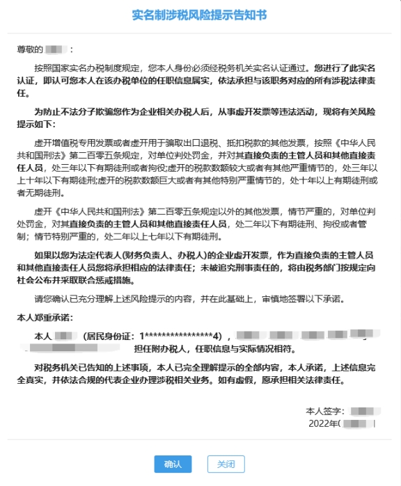
  七、实名制涉税风险提示告知书页面。

  八、核对手机号码并选择实名认证方式,支付宝或微信方式扫码完成实名认证页面。(以微信认证为例)

  九、个人信息保护及人脸识别告知同意书页面。

  十、人脸识别页面(扫描二维码)完成后点击“认证”。

  十一、实名认证成功页面。

  




企行财税主营业务: 公司注册、公司变更、代理记账、涉税处理、公司转让、公司注销、商标注册、公司户车牌转让,投资/资产/基金类公司转让, 免费咨询电话:010-85803387 。工商老师私人手机号:17701222182

关闭窗口
上一篇:什么情况下的公司可以申请简易注销
下一篇:如果公司不经营了,千万不要什么都不管!

相关阅读

北京注销公司全攻略-公司注销流程、材料及代办费用
北京注销公司全攻略-公司注销流程、材料及代办费用

  在北京注销公司需要遵循一定的流程,并准备相应的材料。以下是详细的公司注销全攻略,包括公司注销的流程、所需材料及代办费用。  北京公司注销...

北京企业税务注销代办
北京企业税务注销代办

  如果公司账务比较复杂,那么办理税务注销时,需要耗费很大的精力去查账,确保不存在欠税、少缴税的情况后,税务部门会给到我们清税证明,这样我们...

北京分公司注销代办费用、流程及材料
北京分公司注销代办费用、流程及材料

  在企业经营过程中,难免会遇到战略上的调整,当公司决定停止运营某个分公司的时候,一定要及时到工商和税务部门办理注销手续。那么,分公司注销的...

北京注销公司去哪个部门办理?注销流程是什么?
北京注销公司去哪个部门办理?注销流程是什么?

  公司不想再经营,或依法宣告破产后,需要及时办理注销手续,那么,注销公司去哪个部门办理?注销公司的流程是什么?在办理业务时需要提供哪些材料...

?

官方微信

集团总部010-85803387

北京市海淀区创业公社(中关村国际创客中心)

海淀分公司17813126125

北京市海淀区恒欣商务大厦1层122室

通州分公司17701222182

北京市通州区合生世界村H区1号楼210室